
诚邀各领域专家学者、从业者及机构投稿或荐稿
与30余万行业精英分享与共同发展
投/荐稿邮箱:tougao@sinotf.com
来源票据网(zgpj-net)
上海票交所于3月27日印发《上海票据交易所票据交易规则》票交所[2017]16号文,我看来看看具体有哪些内容。
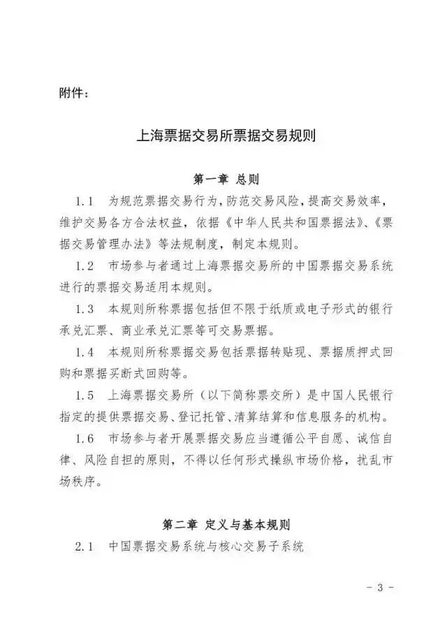
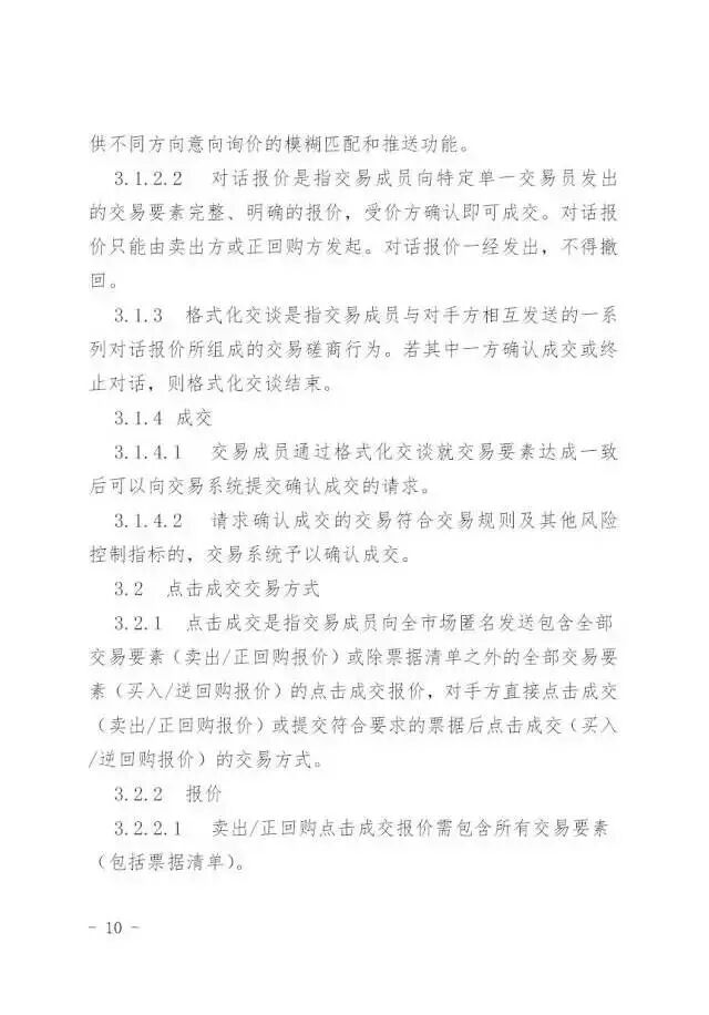
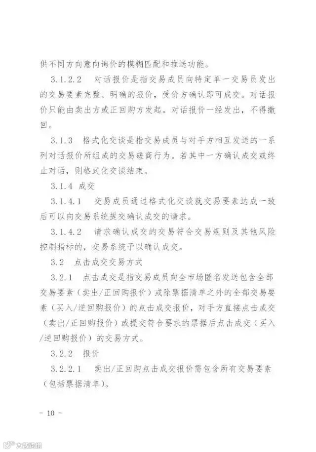
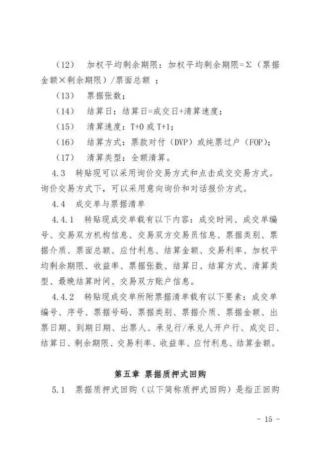
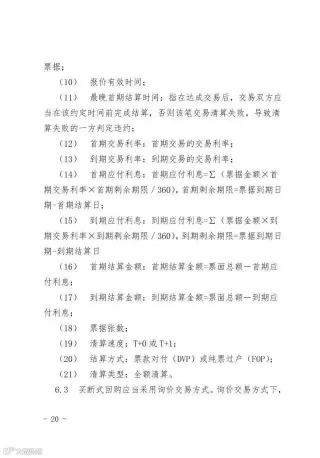
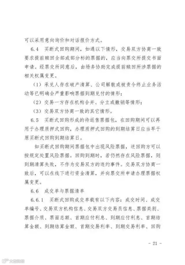
1.票据类别:
包括纸质的和电子形式的银行承兑汇票、商业承兑汇票等可交易票据;
2.票据交易:
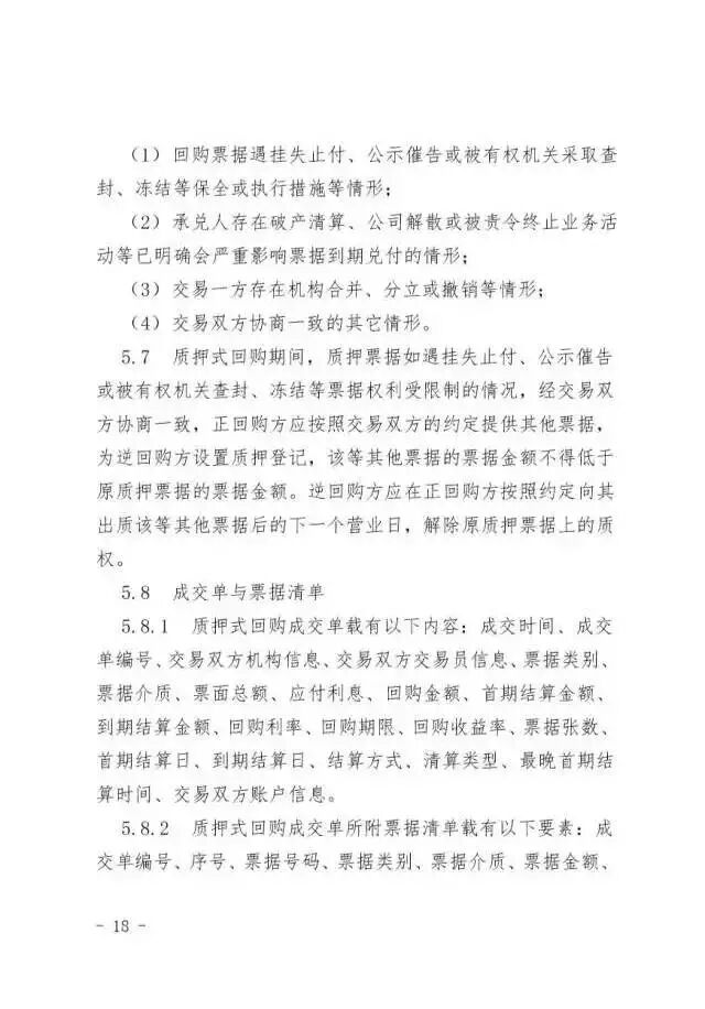
转贴、质押式回购、买断式回购等,无直贴现和再贴现;
3.计息天数:
按实际天数计算(算头不算尾、不用加3天);
4.交易方式:
询价、匿名点埚、点击成交等;
5.交易合同
无需提供转贴现凭证、贴现凭证复印件、查询查复书及票面复印件等纸质材料;
6.清算速度:
T+0和T+1,当天和隔夜;
7.交易时间:
交易日9:00-12:00,13:30-16:30,从担心5点大额系统关闭,改为担心4点半交易时间关闭;
8.结算方式:
票款对付(DVP)和纯票过户(FOP),DVP票款一起,FOP票据过户和资金支付相互独立;
以下为原文:
























2017年4月21日,2017供应链金融年会在北京举行,大咖云集。聚焦产融结合下的供应链金融4.0。如果您是供应链金融相关从业者,供应链金融价值链的一环,如果您关心供应链金融、如果您想学习、想开拓、想交流、想宣传、想为未来企业发展注入创新活力和寻求合作伙伴。这样的盛会,值得你的参与。
喜欢这篇文章,就去置顶支持我们! 步骤见下图☟
长期坚持提供干货不易,如文章引起大家共鸣、对大家有帮助,请大家赞并转发,以支持我们提供更多干货,谢谢。
专注十年,持续打造全面有价值的贸易金融知识库
结算 : 单证 |信用证 |国内信用证 |UCP600 |福费廷 |保理 |保函 |URDG758 |BPO规则研究 |外保内贷 |URBPO |URF800 |开证行责任 |贸易套利 |进口信用证押汇 |
融资 : 套利 |套期保值 |仓储 |钢贸 |衍生品 |贸易融资 |大宗商品贸易 |大宗商品融资 |信保融资 |海外代付 |订单融资 |保函注销 |转口贸易融资 |应收帐款融资 |供应链金融融资模式 |
外汇 : 外汇 |人民币 |贬值 |外贸 |风险 |航运 |汇率 |NRA账户 |自贸区人民币账户 |货币国际化 |境外借款 |FT账户 |人民币双向波动 |CNH和CNY |外汇体系跨境套利 |
交易 : 供应链融资 |跨境人民币 |交易银行 |现金管理 |离岸金融 |金融市场 |大宗商品市场 |垄断套利 |贸易骗贷 |单信用证诈骗 |TRS |船舶抵押 |代理出口 |承兑汇票迷局 |钢贸诉讼 |
人物 : 张燕玲 |林治洪 |程军 |张建国 |孙建波 |吴斌 |孙梅玉 |朱宏生 |王腾 |郭强 |陈四清 |
更多关键词,请到公众号对话框输入,获取更多干货。
商务合作请添加微信:sinotf(备注合作事由)


点击阅读原文,访问中国贸易金融网(sinotf.com)
获取更多、及时、更丰富的干货内容


