
诚邀各领域专家学者、从业者及机构投稿或荐稿
与30余万行业精英分享与共同发展
投/荐稿邮箱:tougao@sinotf.com
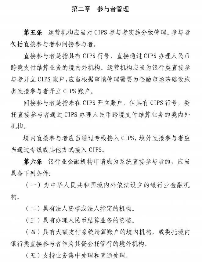
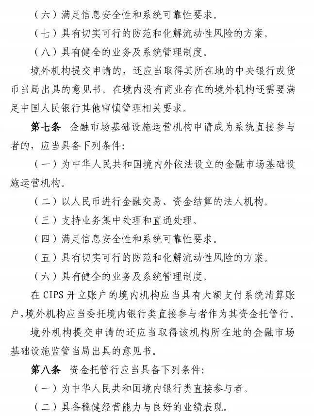
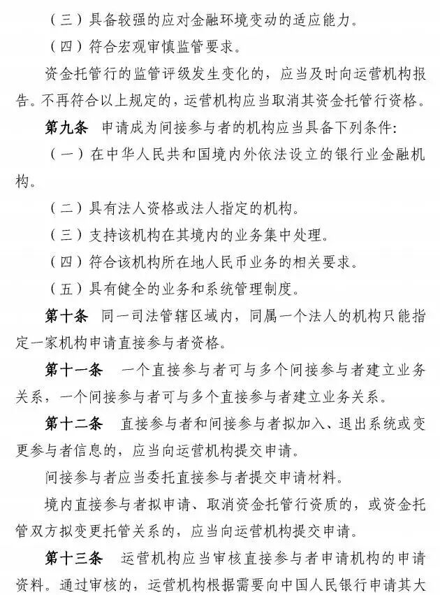
跨境人民币的清算对于人民币国际化具备重要的战略意义,使用跨境人民币进行结算可以避免被某些流氓国家长臂管辖冻结转账资金的风险。因此,央行需要将跨境人民币清算系统牢牢掌握在自己手中,在此背景下人民币跨境支付系统(Cross-border Interbank Payment System,简称CIPS)在2015年应运而生。
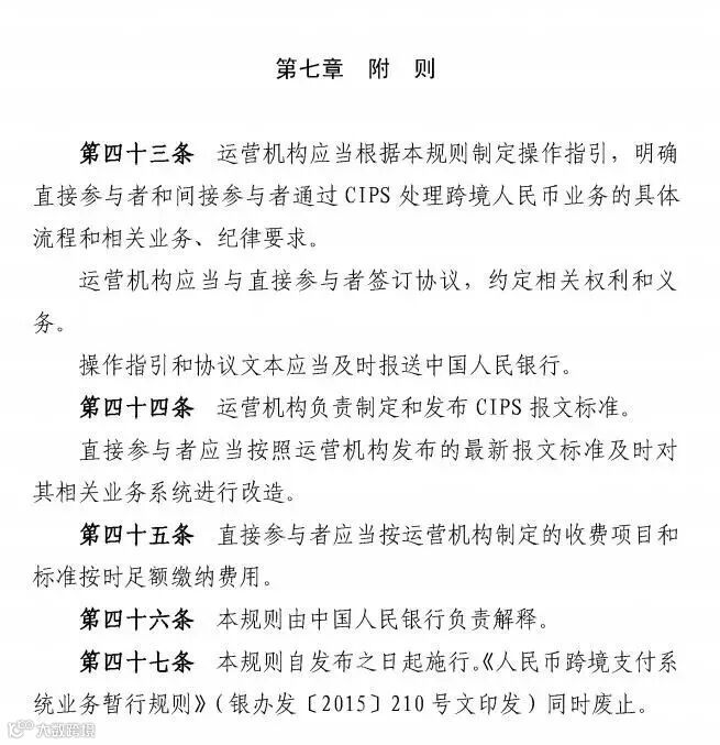
近日,人行下发《人民币跨境支付系统业务规则》(银行[2018]72号),废止了已执行两年多的银办发[2015]210号《人民币跨境支付系统业务暂行规则》,这也是为了配合人民币跨境支付系统(CIPS)二期的上线。
CIPS系统分为两期建设:一期于2015年10月正式上线,主要采用全额结算方式;二期将于近期建成,将采用更为节约流动性的混合结算方式。因此本次新规中也增加了全额结算与净额结算的内容:













来源:央行
敬请关注,第二届中国供应链金融年会,

喜欢这篇文章,就去置顶支持我们! 步骤见下图☟
长期坚持提供干货不易,如文章引起大家共鸣、对大家有帮助,请大家赞并转发,以支持我们提供更多干货,谢谢。
专注十年,持续打造全面有价值的贸易金融知识库
更多关键词,请到公众号对话框输入,获取更多干货。
商务合作请添加微信:sinotf(备注合作事由)



