1. 项目概述
随着金融科技的快速发展,人工智能技术在证券投资领域的应用日益深入。本项目旨在设计并实现一个基于ChatGPT的智能证券分析推荐平台,该平台将大型语言模型的强大自然语言处理能力与专业的金融数据分析相结合,为不同层级的投资者提供高效、精准、个性化的投资决策支持。平台的核心目标并非进行纯粹的学术探索,而是打造一个能够实际部署、稳定运行并创造商业价值的实用工具。
本项目将整合多源异构金融数据,包括实时行情、公司基本面、宏观经济指标、行业研报及新闻舆情等。ChatGPT将作为平台的“智能大脑”,承担多重角色:一方面,它能以自然对话的方式理解用户复杂的查询意图,例如“请分析一下新能源板块中估值合理且成长性好的股票”;另一方面,它能够驱动后台的分析引擎,对海量数据进行深度挖掘、推理和总结,生成易于理解的、有逻辑支撑的分析结论和投资建议。这极大地降低了专业证券分析的门槛,使普通投资者也能获得接近专业机构水准的洞察力。
平台的整体架构将遵循模块化设计原则,确保系统的可扩展性和可维护性。主要功能模块规划如下:
-
智能交互前端:提供Web及移动端界面,支持用户通过文本或语音与AI助手进行自然流畅的对话,查询信息、获取分析报告。 -
数据处理与存储层:负责对接各类数据源,进行数据清洗、标准化和存储,为上层分析提供高质量的数据基础。 -
AI分析与推荐引擎(核心):集成微调后的ChatGPT模型,结合预设的金融分析逻辑与风险控制规则,执行基本面分析、技术面分析、舆情分析和组合推荐等任务。 -
风险管理与合规模块:内置风险警示机制,对所有生成内容进行合规性审查,并明确提示投资风险,确保平台运作符合监管要求。
在可行性方面,本项目充分利用了当前成熟的技术栈和API服务。ChatGPT等大语言模型的API接口已经相当稳定,各类金融数据供应商也能提供可靠的实时和历史数据服务。开发团队将重点投入于模型在金融领域的针对性优化、系统集成和用户体验打磨上。
平台的成功实施将带来显著价值。对于个人投资者,它提供了一个7x24小时在线的智能投资顾问,帮助其做出更理性的决策;对于金融机构,它可以作为辅助工具,提升分析师的工作效率,或直接作为一项增值服务提供给客户。我们预期该平台将在提升市场信息透明度、优化资源配置方面发挥积极作用。
1.1 项目背景与意义
近年来,人工智能技术在金融领域的应用日益广泛,尤其在数据处理、模式识别和预测分析方面展现出显著优势。证券投资市场信息高度密集且瞬息万变,传统分析方法依赖大量人工研究,处理海量非结构化数据(如公司财报、行业政策、新闻舆情)时效率有限,且易受分析师主观经验影响。与此同时,普通投资者面临信息不对称、专业知识不足等挑战,难以快速准确地把握投资机会与风险。因此,借助先进的人工智能技术构建一个高效、智能的证券分析工具,具有迫切的现实需求。
以ChatGPT为代表的大语言模型在自然语言理解和生成方面取得突破性进展,能够高效处理文本信息、提取关键洞察并生成人性化解释。这为开发智能证券分析推荐平台提供了坚实的技术基础。通过集成实时市场数据、公司基本面、行业研报及新闻舆情等多源信息,并利用大语言模型进行深度分析与推理,平台可以为用户提供更及时、全面、可解释的投资决策支持,有效提升投资研究的自动化水平和决策质量。
本项目的核心意义在于将前沿AI能力与实际证券投资流程相结合,解决以下关键问题:
-
提升信息处理效率:自动化完成海量数据的收集、清洗与初步分析,将分析师从重复性劳动中解放出来,聚焦于更高价值的策略判断。 -
降低专业门槛:为缺乏金融背景的投资者提供易于理解的洞察和建议,增强市场参与的公平性。 -
强化决策支持:通过多维度、深层次的分析,生成包含逻辑推理的投资建议,辅助用户进行更理性的投资判断,而非仅仅提供数据罗列。
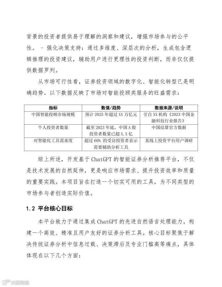
从市场可行性看,证券投资领域的数字化、智能化转型已是明确趋势。以下数据反映了市场对智能投顾类服务的旺盛需求:
|
|
|
|
|---|---|---|
|
|
|
|
|
|
|
|
|
|
|
|
综上所述,开发基于ChatGPT的智能证券分析推荐平台,不仅是技术发展的自然延伸,更是响应市场需求、提升投资效率和质量的重要实践。本项目旨在打造一个切实可用的工具,为不同类型的市场参与者创造实际价值。
1.2 平台核心目标
本平台致力于通过集成ChatGPT的先进自然语言处理能力,构建一个高效、精准且用户友好的证券分析工具。核心目标聚焦于解决传统证券分析中信息过载、决策滞后及专业门槛高等痛点,具体体现在以下几个方面:
首先,平台将实现多维数据的智能整合与解读。系统将实时接入上市公司财报、行业研报、新闻动态、舆情数据及市场交易信息,通过ChatGPT对非结构化文本进行深度解析,自动提取关键财务指标、风险提示、业务动向等要素,并生成简明易懂的分析摘要。例如,针对一份百页年报,平台可在数秒内输出核心结论,如“营收同比增长15%,但毛利率下降2个百分点,主要受原材料成本上升影响”。
其次,平台需具备动态投资建议生成能力。基于分析结果与用户风险偏好标签(如保守型、平衡型、进取型),ChatGPT将结合历史模式与实时市场信号,生成个性化配置建议。以下为建议输出示例的逻辑框架:
|
|
|
|
|
|---|---|---|---|
|
|
|
|
|
|
|
|
|
|
此外,平台需建立交互式智能投顾功能。用户可通过自然语言提问(如“当前新能源产业链中哪些细分领域更具估值优势?”),系统将调用ChatGPT进行语义理解,并从产业链上下游、政策支持度、技术成熟度等维度生成结构化回答,同时附带数据支撑(如“电池回收环节市盈率低于行业均值20%”)。
最后,平台强调风险控制的自动化与前瞻性。通过ChatGPT持续监控宏观政策变化、黑天鹅事件预警信号,并对持仓组合进行压力测试。例如,当检测到某重仓股负面舆情密度骤增时,系统将自动触发警示并模拟该股票下跌5%-10%对组合净值的影响,辅助用户及时调整策略。
通过上述目标的实现,平台旨在降低个人投资者的专业依赖,提升机构投资者的决策效率,最终形成数据驱动、实时响应、人机协同的证券分析新范式。
1.3 目标用户群体
本平台主要面向具备证券投资基础认知、有意通过智能化工具提升决策效率的用户群体。根据投资经验、资金规模及技术接受度差异,目标用户可分为以下三类:
-
个人投资者:包括散户及高净值个人投资者,通常缺乏系统化分析能力与实时数据支持。他们亟需快速解读财报、获取个股多维度评估(如技术面、资金流、舆情热点),并期望获得符合自身风险偏见的个性化配置建议。典型场景包括:新手投资者通过自然语言查询行业趋势,资深投资者利用AI辅助验证自身判断。
-
专业金融机构从业者:涵盖券商分析师、私募基金研究员等。此类用户需处理海量异构数据(公告、研报、新闻),平台可为其提供自动化摘要、产业链对比分析、风险因子追踪等功能,显著降低重复劳动。例如,投顾人员可借助AI生成初步投资策略草案,再结合专业经验进行修正。
-
金融科技企业与教育机构:技术团队可调用平台API集成智能分析模块至自有系统;金融培训导师则利用交互式案例教学,帮助学员直观理解市场逻辑。
为更清晰刻画用户特征,以下从核心需求与技术适应性两个维度进行归纳:
|
|
|
|
|
|---|---|---|---|
|
|
|
|
|
|
|
|
|
|
|
|
|
|
|
平台将针对不同群体设计差异化交互界面与功能模块。例如为个人投资者提供简洁的移动端问答界面,为机构用户开放批量数据处理接口。所有用户均需完成风险承受能力评估,且AI生成的结论将明确标注局限性,强调"人机协同"而非完全替代专业判断。
1.4 主要特色与优势
本项目通过深度融合ChatGPT的先进自然语言处理能力与专业金融分析框架,打造了一个高效、智能的证券分析推荐平台。平台的核心特色在于将非结构化的海量市场信息(如财经新闻、公司公告、研报、社交媒体舆情等)转化为结构化、可量化的投资洞察,并借助大模型的推理能力提供多维度、可解释的投资建议。
平台的主要优势体现在以下几个方面:
-
信息整合与智能解析:传统分析工具往往难以有效处理文本类信息。本平台利用ChatGPT实现对财经文本的自动摘要、情感分析和关键信息提取。例如,系统可实时扫描百家以上主流财经媒体,自动识别并提取影响特定股票或行业的重要事件,并将分析结果以量化指标形式(如事件影响系数、舆情热度值)集成到分析模型中,提升决策的全面性和时效性。
-
个性化投资策略生成:平台并非提供千篇一律的建议,而是根据用户的风险偏好、投资周期、兴趣领域等个性化标签,由ChatGPT辅助生成定制化的投资策略分析报告。例如,对于偏好稳健增长的投资者,系统会重点强调低波动性、高股息率资产的分析;而对于成长型投资者,则会深入挖掘新兴行业的细分机会。
-
动态交互与深度问答:用户不再局限于静态图表。他们可以直接以自然语言向平台提问,例如“对比分析宁德时代和比亚迪在未来三年内的增长潜力”或“解读美联储最新议息会议声明对科技股的影响”。ChatGPT能够理解复杂意图,调用实时数据和分析模型,生成逻辑清晰、有理有据的深度分析报告,极大地降低了专业投资分析的门槛。
-
风险提示与归因分析:平台注重风险控制。每一项推荐都会附带清晰的风险说明,并由ChatGPT对推荐结论进行“归因分析”,解释得出该建议的主要驱动因素(如:本次推荐主要基于近期业绩超预期、行业政策利好以及估值处于历史低位等因素),使投资者能够清晰理解建议背后的逻辑,做到理性决策。
为直观展示平台在关键指标上的性能提升,以下是与传统分析工具的对比:
| 评估维度 | 传统分析工具 | 本
以下为方案原文截图,可加入知识星球获取完整文件








欢迎加入策略立方知识星球,加入后可阅读下载星球所有方案。

